简介:
telegram AI全自动翻译客服机器人源码/带视频搭建教程
功能说明:
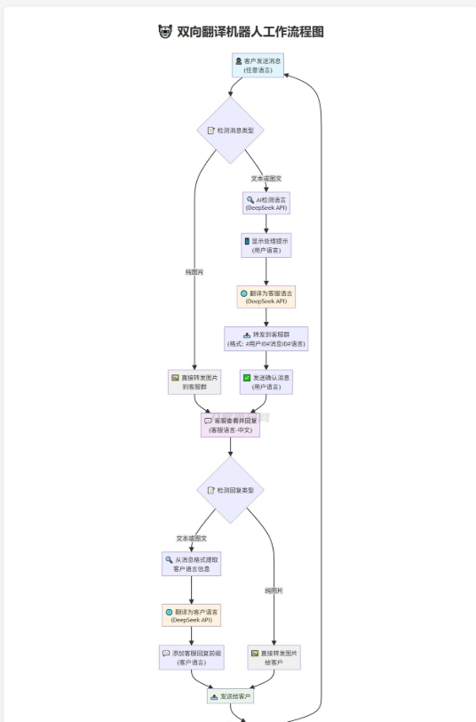
1.双向功能,这个不用说
2.将客户消息翻译为客服配置的指定语言,不管客户消息是哪个国家的语言,只要是Deepseek能识别的语言都可以。
3.将客户发送的消息翻译为符合客户国家口语习惯的语言![图片[1]-Telegram AI全自动翻译客服机器人源码/带视频搭建教程](https://labishaxin.com/wp-content/uploads/2025/12/QQ截图20251224193510.png)
![图片[2]-Telegram AI全自动翻译客服机器人源码/带视频搭建教程](https://labishaxin.com/wp-content/uploads/2025/12/QQ截图20251224193523.png)
![图片[3]-Telegram AI全自动翻译客服机器人源码/带视频搭建教程](https://labishaxin.com/wp-content/uploads/2025/12/QQ截图20251224193539.png)
下载连接(复制直接下载)
https://wp.123vo.cn/index/share/code/rmQVrqbUSj
内容看完了
© 版权声明

简介:
telegram AI全自动翻译客服机器人源码/带视频搭建教程
功能说明:
1.双向功能,这个不用说
2.将客户消息翻译为客服配置的指定语言,不管客户消息是哪个国家的语言,只要是Deepseek能识别的语言都可以。
3.将客户发送的消息翻译为符合客户国家口语习惯的语言![图片[1]-Telegram AI全自动翻译客服机器人源码/带视频搭建教程](https://labishaxin.com/wp-content/uploads/2025/12/QQ截图20251224193510.png)
![图片[2]-Telegram AI全自动翻译客服机器人源码/带视频搭建教程](https://labishaxin.com/wp-content/uploads/2025/12/QQ截图20251224193523.png)
![图片[3]-Telegram AI全自动翻译客服机器人源码/带视频搭建教程](https://labishaxin.com/wp-content/uploads/2025/12/QQ截图20251224193539.png)
下载连接(复制直接下载)
https://wp.123vo.cn/index/share/code/rmQVrqbUSj
请登录后发表评论
注册